引言
近两年来,北京市各城区都将老旧小区改造工程,作为改善居民生活条件、提升幸福感的重要工程,其政策实施成效一直备受全市、乃至全国各方关注。今年北京市有关部门再次出台相关指导意见,为北京市老旧小区改造工程的进一步推进提出了明确要求。在此背景下,我们对北京市老旧小区改造实际效果进行了实地调研,旨在对老旧小区改造工作形成反馈、提出合理化建议。
调研方案设计
本次调研的方案主要分为选定目标小区、前期资料查找、实地调研走访、后期资料整理四大部分。
·选定目标小区
和平里街道地坛小区是较为典型的老旧小区之一,其改造情况对反映改造工程整体进行情况具有代表性。

该社区有24栋居民楼;社区常住居民2100户,人口总数6614人。小区内主要产权单位有商务部、交通部、文化部、农业部、区卫生局、市疾病防控中心等中央部委及市区直属单位,是一个层次较高的老小区。
调研工作准备
支队成员经过查找北京市住建委官方文件公告、相关报道及提案等,就政策指导意见及拨款立项情况对目前北京市老旧小区改造进程有了初步了解。
关键词

实地调研
·调研形式
针对小区中老年群体的采访,面向全体居民的问卷调查,与居委会工作人员的访谈。
·调研结果

居民在施工前期的期待与目前满意度落差大
所有填表用户均表示了解改造工程的情况并同意进行,但约2/3表示就改造工程与居委会和邻居曾产生不同意见;所有人都认为施工对生活产生了影响,且约一半认为影响很大,主要影响因素为噪音、断水。
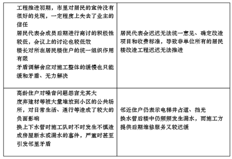
采访过程中,住户和居委会反映的情况主要涉及施工成果、管理安排和资金协调三方面。

·主要问题
根据以上调查结果和后续搜寻资料,我们将小区改造中存在的问题综合为管理低效、资金不足、施工干扰和居住不适四方面。

问题分析
经过对上述问题的讨论和后续调查,我们认为原因主要出在以下三大方面:
1.市政府组织方面:
有关部门初期规划比较完善,但后期推行乏力,反馈调整机制不足。如前文所提的换装水管的拨款覆盖问题,有关部门至今未对计划中出现的“未覆盖修缮费用”这一疏漏采取调整预算计划等措施,任由改造停滞不前。
2.居民态度方面:
在建设进程中,居民们对改造带来的改变以及对自己的支付要求采取警惕、不信任的态度,没有积极调查相关信息,了解到这些工程的展开为自己的生活解决了多少隐患、费用比起全由自己承担已优惠多少,反而纠结于平均收费后享受到的便利不平均等细节,迟迟无法合作达成一致。
3.物业机构:
专业物业管理机构缺失。大规模改造开始后,相关的时间、噪音、垃圾处理等问题无人出面与施工方协调。
对后续推进改造的建议
基于以上分析,我们认为下一步工作可以从这几个方面进行加强和尝试:

通过本次实践,我支队预期目标基本完成,通过对目标小区调研收获了许多关于整个老旧小区改造工程的认识,也发现了一些问题、形成了我们的一些见解。总而言之,老旧小区的改造工作还有很长的路要走,希望无论是基层政府组织还是市政府能在后续的工作中对这些方面更加注意一些,相信北京老旧小区的未来会更好。
(供稿:清华经管学院团委)